气体91香蕉污在线观看
液体91香蕉污在线观看
气体液体91香蕉污在线观看
分析仪器
水质检测设备
控制系统集成
数字显示仪表
压力仪表
电气自动化设计
液位计
热量表
温度仪表
云平台
工业炉

产品中心

您的位置: 首页 - 产品中心  -  液体91香蕉污在线观看 >  -  电磁91香蕉污在线观看

插入式电磁91香蕉污在线观看

插入式电磁91香蕉污在线观看广泛用于给排水,水利,水处理,污水处理,环保污水监控,造纸,医药,食品,换热站等场合主管道的流量的测量及控制。

产品介绍

WF-LDCE-C插入式电磁91香蕉污在线观看

    插入式电磁流量传感器(简称传感器)和电磁流量转换器(简称转换器)配套成智能型插入式电磁91香蕉污在线观看,主要用来测量大管道流体的体积流量。

优势

1、DN200-DN2000均能采用插入式

2、测量管内无任何活动部件,不堵塞管道,零压损,耐磨损。

3、测量数据不受流体密度,温度,压力,粘度变化的影响

4、安装方式为插入式管道式,安装方便。

5、可以采用分体式和一体式转换器

6、可以输出电流信号,RS485通讯,Hart协议等

7、液晶显示,数字显示

8、主要用来测量封闭大管道中导电液体的体积流量。广泛用于给排水,水利,水处理,污水处理,环保污水监控,造纸,医药,食品,换热站等场合主管道的流量的测量及控制。


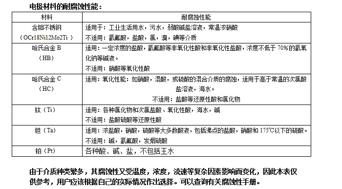
智能电磁91香蕉污在线观看衬里和电极的选择如下

插入式电磁91香蕉污在线观看(图1)插入式电磁91香蕉污在线观看(图2)

插入式电磁91香蕉污在线观看(图3)

青岛香蕉视频免费看电子技术有限公司主营产品:涡街91香蕉污在线观看,电磁91香蕉污在线观看,涡轮91香蕉污在线观看,显示仪表,热量表,差压式仪表,分析仪器,水质监测设备,压力仪表等,以及承接电气自动化项目。欢迎来电咨询。


热线电话:0532-67731362  /0532-67731361

Related products相关产品

RELATED NEWS相关新闻

微信公众号

友情链接: 阿里巴巴涡街91香蕉污在线观看厂家天然气91香蕉污在线观看厂家电磁91香蕉污在线观看厂家定量控制atp荧光检测仪深圳小产权房大益茶价格POS机代理塑料防水接线盒航空插头农药残留检测仪拾起卖广州中央空调安装OHS18001认证机构密室装修公司民用帐篷气动喷浆机地埋式污水处理设备

Copyright © 2020 青岛香蕉视频免费看电子技术有限公司 版权所有 鲁ICP备2021000639号 技术支持:华夏商务网

网站地图