气体91香蕉污在线观看
液体91香蕉污在线观看
气体液体91香蕉污在线观看
分析仪器
水质检测设备
控制系统集成
数字显示仪表
压力仪表
电气自动化设计
液位计
热量表
温度仪表
云平台
工业炉

产品中心

您的位置: 首页 - 产品中心  -  液体91香蕉污在线观看 >  -  电磁91香蕉污在线观看

电磁91香蕉污在线观看价格

 WF-LDCE-K 卡箍式管道式电磁91香蕉污在线观看是基于法拉第电磁感应定律研制而成的。分为两部分:电磁流量传感器和电磁流量转换器,电磁转换器为分体显示/一体显示。

产品介绍

WF-LDCE-K 卡箍式管道式电磁91香蕉污在线观看

概述

    WF-LDCE-K 卡箍式管道式电磁91香蕉污在线观看是基于法拉第电磁感应定律研制而成的。分为两部分:电磁流量传感器和电磁流量转换器,电磁转换器为分体显示/一体显示,连接方式为卡箍式,便于拆卸安装。可以测量导电性的的液体。


WF-LDCE-K 卡箍式管道式电磁91香蕉污在线观看优势

1、测量管内无任何活动部件,不堵塞管道,零压损,耐磨损。

2、测量数据不受流体密度,温度,压力,粘度变化的影响

3、不与介质直接接触,有内衬和不同的电极材料,可以测量高温介质和腐蚀性强的介质的流量

4、直管段要求较低

5、可以输出电流信号,RS485通讯,Hart协议等

6、安装简单,操作方便。

7、液晶显示,数字显示

8、主要用来测量封闭管道中导电液体的体积流量。


WF-LDCE-K 卡箍式管道式电磁91香蕉污在线观看选型指南

1、测量介质瞬时流量,累计流量

2、管道口径,耐压等级

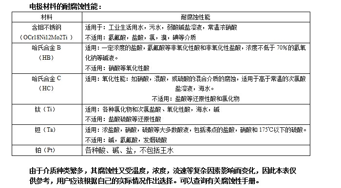
3、根据介质的酸碱度,选择合适的衬里和电极

卡箍式电磁91香蕉污在线观看(图1)卡箍式电磁91香蕉污在线观看(图2)


WF-LDCE-K 卡箍式管道式电磁91香蕉污在线观看选择管径也要符合流量范围表

卡箍式电磁91香蕉污在线观看(图3)

青岛香蕉视频免费看电子技术有限公司主营产品:涡街91香蕉污在线观看,电磁91香蕉污在线观看,涡轮91香蕉污在线观看,显示仪表,热量表,差压式仪表,分析仪器,水质监测设备,压力仪表等,以及承接电气自动化项目。欢迎来电咨询。


热线电话:0532-67731362  /0532-67731361


Related products相关产品

RELATED NEWS相关新闻

微信公众号

友情链接: 阿里巴巴涡街91香蕉污在线观看厂家天然气91香蕉污在线观看厂家电磁91香蕉污在线观看厂家定量控制atp荧光检测仪深圳小产权房大益茶价格POS机代理塑料防水接线盒航空插头农药残留检测仪拾起卖广州中央空调安装OHS18001认证机构密室装修公司民用帐篷气动喷浆机地埋式污水处理设备

Copyright © 2020 青岛香蕉视频免费看电子技术有限公司 版权所有 鲁ICP备2021000639号 技术支持:华夏商务网

网站地图